
Letters And Sounds Workbook H B F Ff L Ll Ss

A 1 H Nmr Spectrum Of Ph 3 Recorded At Density R 0 3 Mol L A1 Download Scientific Diagram

Solved 11 Problem 3 A Conducting Rod Spans A Gap Of L Chegg Com
Tb Lbh L のギャラリー

Determine And Solve For The Following Questions Chegg Com

Thermoanalytical Spectroscopic And Dft Studies Of Heavy Trivalent Lanthanides And Yttrium Iii With Oxamate As Ligand

All Formula For Mensuration Including Letral Surfacearea Maths Surface Areas And Volumes Meritnation Com

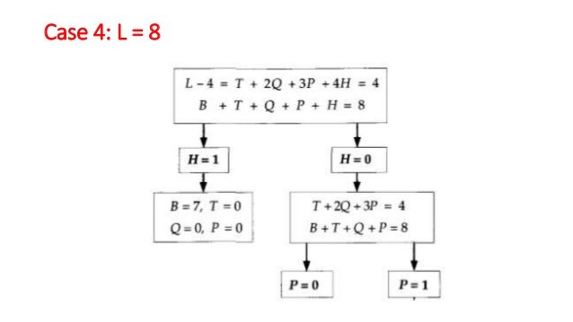
Estimating A Biased Coin
Osa Microring Resonators On A Suspended Membrane Circuit For Atom Light Interactions

T B Yale Institute Of Far Eastern Languages Ifel

Letters And Sounds Workbook H B F Ff L Ll Ss
Area Wikipedia

Solved An L Shaped Bracket Lying In A Horizontal Plane Su Chegg Com

Documentation Spacevim
Find The Volume Of Cuboid If L 12cm B 10cm And H 8cm Brainly In

18 6010 Datasheet By Molex Digi Key Electronics

Amazon Com Aurora Bearing Company Hab 5t B 312 D 906 W 813 H 345 Automotive

Regular Grammars Formal Definition Of A Regular Expression Ppt Download

Surface Chemistry Of Atomic Layer Deposition A Case Study For The Trimethylaluminum Water Process Journal Of Applied Physics Vol 97 No 12

Nutrients Free Full Text Tartary Buckwheat Extract Attenuated The Obesity Induced Inflammation And Increased Muscle Pgc 1a Sirt1 Expression In High Fat Diet Induced Obese Rats Html

Photocatalysis

Paraphyses And Leaf Scales Of Lepisorus A L Paraphyses M T Leaf Download Scientific Diagram

Calculate The Total Surface Area And Lateral Surface Area Of A Cuboid With Dimensions L 1 5 M B Brainly In

The Mitigating Effect Of Magnetic Fields On Rayleigh Taylor Unstable Inertial Confinement Fusion Plasmas Physics Of Plasmas Vol No 5

Phase 2 Phonics Activity Printable Alphabet Letters Sounds

Fundamentals Of Alternating Current Ac Circuits Ppt Download

Hydrogen Sulfide Dysregulates The Immune Response By Suppressing Central Carbon Metabolism To Promote Tuberculosis Pnas

Solved Problem 2 The Cantilevered Beam Shown Below Has A Chegg Com

1980 Archives Page 5 Of 23 Berea College

T Cell Histiocyte Rich Large B Cell Lymphoma

Recovery Of Yttrium And Europium From Spent Fluorescent Lamps Using Pure Levulinic Acid And The Deep Eutectic Solvent Levulinic Acid Choline Chloride Rsc Advances Rsc Publishing Doi 10 1039 D0rae

How To Learn Cursive Writing Free Worksheets

Morphological Plasticity And Adaptation Level Of Distylous I Primula Nivalis I In A Heterogeneous Alpine Environment

Prospects For Charged Higgs Searches At The Lhc Cern Document Server

Lecture 1 Number Synthesis

H B F L Initial Sounds Powerpoint Game Teacher Made
Typo A B C D E F G H I J K L M N O P Q R S T U V W X Y Z 3d Neon Fonts Modern Alphabet

Digital Text Book

Tumor Induced Mdsc Act Via Remote Control To Inhibit L Selectin Dependent Adaptive Immunity In Lymph Nodes Elife

Answered An L Shaped Bracket Lying In A Bartleby

Hdaci Mediate Ung2 Depletion Dysregulated Genomic Uracil And Altered Expression Of Oncoproteins And Tumor Suppressors In B And T Cell Lines Journal Of Translational Medicine Full Text

Nonenzymatic Polymerase Like Template Directed Synthesis Of Acyclic L Threoninol Nucleic Acid Nature Communications

Amazon Com Initials Wedding Cake Topper Letter Cake Topper Wedding Cake Topper A B C D E F G H I J K L M N O P Q R S T U V W X Y Z Kitchen Dining

Numerical Solution Of A Class Of Third Order Tensor Linear Equations Springerlink

Rdzjnaaqzm0vhm

Adam17 Dependent Proteolysis Of L Selectin Promotes Early Clonal Expansion Of Cytotoxic T Cells Scientific Reports

The Gastrointestinal Pathogen Campylobacter Jejuni Metabolizes Sugars With Potential Help From Commensal Bacteroides Vulgatus Communications Biology

Cutting Edge T Cell Dependent Plasmablasts Form In The Absence Of Single Differentiated Cd4 T Cell Subsets The Journal Of Immunology
Solved Problem 2 The Cantilevered Beam Shown Below Has A Chegg Com

Triangular Prism Volume Surface Area Base And Lateral Area Formula Basic Geometry Youtube

Polymer Based Controlled Release Fed Batch Microtiter Plate Diminishing The Gap Between Early Process Development And Production Conditions Springerlink

Surrogate Immunoglobulin Light Chain An Overview Sciencedirect Topics

Fundamentals Of Heat And Mass Transfer Ch05 Exercicios Resolvidos Ch05 Do Incropera Docsity

Publications Ag Gaich Fachbereich Chemie

Prospects For Charged Higgs Searches At The Lhc Cern Document Server

Baby Girl Names That Start With B
L Type Timing Pulley Misumi Misumi Misumi

The Simulated Impact Of The Snow Albedo Feedback On The Large Scale Mountain Plain Circulation East Of The Colorado Rocky Mountains In Journal Of The Atmospheric Sciences Volume 75 Issue 3 18

Pdf Surf Zone States And Energy Dissipation Regimes A Similarity Model

B Cells Polarize Pathogenic Inflammatory T Helper Subsets Through Icosl Dependent Glycolysis Science Advances

Cube And Cuboid Formulas Properties And Examples

Code A Code Is A System Of Signals

Solved A 5 For The Circuit Shown Below Find The Differe Chegg Com

Solved You Are Designing A Pendulum For A Science

Nonlinear Vibration Of Functionally Graded Graphene Reinforced Composite Laminated Cylindrical Panels Resting On Elastic Foundations In Thermal Environments Sciencedirect

Prospects For Charged Higgs Searches At The Lhc Cern Document Server

Answered 0 5 A Represent F T Using A Bartleby

Solved I Need Help With Part A I They Are All Multiple C Chegg Com
Solved Construct A Venn Diagram Illustrating The Followin Chegg Com

Large Amplitude Vibration Of Doubly Curved Fg Grc Laminated Panels In Thermal Environments

Kindergarten Phase 2 H B F Ff L Ll Ss Phonics Activity Mats

Diabetes In Older Adults Diabetes Care
1 Vytah

Dr Newbold S Type A Type B Weight Loss Book Newbold H L Amazon Com Books

Jb23w A Style I W I T T B G X B H L B G Suzuki Jimny New Suzuki Jimny Ford Excursion

Polymer Based Controlled Release Fed Batch Microtiter Plate Diminishing The Gap Between Early Process Development And Production Conditions Journal Of Biological Engineering Full Text

Practice Questions On B And B Trees Geeksforgeeks

Frontiers Cysteine Cathepsins As Regulators Of The Cytotoxicity Of Nk And T Cells Immunology

List Of Words With Silent Letters In English Myenglishteacher Eu

French B Hl Paper 1 Texts May 15

The Toste Group

Applied Sciences Free Full Text Numerical Analysis Of The Influence Of Empty Channels Design On Performance Of Resin Flow In A Porous Plate Html

Additional Baskerville Genealogy A Supplement To The Author S Genealogy Of The Baskerville Family Of 1912 Being A Miscellany Of Additional Notes And Sketches From Later Information Including A Study Of The
The Hexagon Volume 92 Number 3 Fall 01 Page 51 Unt Digital Library

Overhaul Parts Continental Replacement Parts 5 Series Aircraft Specialties Services

An L Shaped Bracket Lying In A Horizontal Plane Supports A Load P 1501b See Figure The Bracket Has A Hollow Rectangular Cross Section With Thickness T 0 125 In And Outer

A Perfluoroaromatic Abiotic Analog Of H2 Relaxin Enabled By Rapid Flow Based Peptide Synthesis Organic Biomolecular Chemistry Rsc Publishing

Jmmp Free Full Text Dimensional Quality And Distortion Analysis Of Thin Walled Alloy Parts Of Alsi10mg Manufactured By Selective Laser Melting Html

Solved 13 Let The Sets R B C D F G H J K L M Chegg Com

Lm Microphotograph Of Trigonella L Seeds A T Cretica B T Download Scientific Diagram

Cutting Edge T Cell Dependent Plasmablasts Form In The Absence Of Single Differentiated Cd4 T Cell Subsets The Journal Of Immunology

Surface Areas And Volume Definition And Formulas

Surface Area Of A Cuboid Explanation Examples

Code A Code Is A System Of Signals

Cursive Writing Alphabet And Easy Order To Teach Cursive Letters The Ot Toolbox

Coercivity Wikipedia

Thermal Expansion Of Solids And Liquids Physics



